Editors' Pick

 

Észak-Koreai kampány a macOS felhasználók ellen

A The Register egy, Észak-Koreához köthető pszichológiai megtévesztési kampányt mutat be, amely kifejezetten macOS felhasználók kompromittálására irányul, és jól illeszkedik a közelmúlt UNC1069-hez

 

Kaspersky Industrial Threat Report Q4 2025 

A Kaspersky egy vegyes képet mutat az ipari környezetek fenyegetettségéről, a detektált incidensek aránya csökkent, ugyanakkor a támadók módszerei egyre kifinomultabbá

 

MiningDropper Android malware

A Cyble jelentése szerint a MiningDropper kampány egy nagyléptékű, moduláris Android malware-keretrendszer, amely nem egyetlen kártevőként működik, hanem többlépcsős malware-terjesztő platformként. A cél

 

Az AI-powered dezinformációs rendszerek és a stratégiai válaszlépések szükségessége

Az online dezinformáció az egyszerű, robotok által generált spamekből kifinomult, mesterséges intelligenciával működtetett műveletekké fejlődött, amelyek során képesek utánozni az

 

A gyártási szektor fenyegetési környezete

A Check Point Research 2025-ös adatai szerint a ransomware támadások drámai mértékben felerősödtek, különösen a gyártási szektorban. A teljes incidensszám

 

A Black Shrantac ransomware csoport legitim eszközöket használ

A Marlink legújabb elemzése rámutat arra, hogy a 2025 szeptember óta aktív és gyorsan fejlődő Black Shrantac ransomware csoport egyre

 

Svéd intézkedések a kritikus infrastruktúra védelmében

Svédország a kiberfenyegetéseket már nem elszigetelt incidensekként, hanem államilag támogatott, hibrid műveletek részeként kezeli, különösen az orosz aktivitás növekedése miatt. A svéd

 

Németország jóváhagyta a kiberbűnözés elleni ENSZ-egyezményt

A német kormány támogatja az ENSZ globális kiberbűnözés elleni egyezményének elfogadását, amely egy egységes nemzetközi jogi keretet kíván létrehozni a digitális bűncselekmények kezelésére

 

Digitális korhatár-ellenőrző alkalmazás

Az EU-szintű életkor-ellenőrzési megoldást mutattak be, amely egy olyan mobilalkalmazás, amely lehetővé teszi, hogy a felhasználók igazolják életkorukat online szolgáltatások

 

PhantomPulse RAT

Az Elastic Security Labs által feltárt REF6598 kampány egy kifinomult, pszichológiai manipulációra épülő támadási modell, amely a legitim alkalmazási környezetek visszaélésére épít.

 

JanaWare

Az Acronis Threat Research Unit által ismertetett JanaWare kampány egy célzott, regionális ransomware-művelet, amely a Adwind RAT módosított, Java-alapú változatára épül. A RAT

 

Microsoft Patch Tuesday

Az áprilisi Patch Tuesday összesen 167 sérülékenységet javított, köztük egy aktívan támadott SharePoint zero-dayt (CVE-2026-32201), amely hamisított tartalmak megjelenítésére és felhasználók megtévesztésére

 

Németország: központosított szuperhatóság 

A német kormány által tervezett hírszerzési reform egy központosított szuperhatóság létrehozását vetíti előre, amely a Bundesnachrichtendienst és a Bundesamt für Verfassungsschutz felügyeletét és adatkezelését

 

Útmutató az új kritikus infrastruktúrák kiberbiztonságához

A Black & Veatch, a Takepoint Research-szel együttműködve készült jelentése bemutatja, hogy miért elengedhetetlen a secure by design a modern

 

JanelaRAT

A Kaspersky által elemzett JanelaRAT kampány egy kifejezetten pénzügyi célú, Latin-Amerikára fókuszáló malware-ökoszisztéma, amely a klasszikus RAT képességeket banki csalási funkciókkal kombinálja.

 

APT37 pretexting technika

A Genians által publikált elemzés szerint az Észak-Koreához köthető Konni APT a pretexting technikát nem általános pszichológiai megtévesztésként, hanem strukturált támadási módszerként

 

Rockstar Games támadás

A Recorded Future News jelentése szerint a Rockstar Games elleni támadást ismert el a ShinyHunters, amely nem közvetlenül a célvállalat infrastruktúráján keresztül történt,

 

Kártékony Chrome bővítmények

A Socket Threat Research által feltárt adversary-in-the-browser kampány egy nagyméretű, koordinált böngésző-szintű támadási műveletet, amely 108 rosszindulatú Chrome bővítményre épül.

 

Basic-Fit incidens

A Basic-Fit incidens egy klasszikus adatlopási esemény modern, nagy volumenű ügyféladat-környezetben. A támadók egy belső, látogatáskövető rendszerhez fértek hozzá, amely a tagok

 

Államilag vezérelt digitális elszigetelés

Irán több mint 1000 órán keresztül gyakorlatilag lekapcsolta magát a globális internetről. A TomsHardware jelentése szerint az esemény nem technikai

 

Elindul az XChat

Elon Musk áprils 17-én elindítja az XChat-et, az X új üzenetküldő platformját. A rendszer a meglévő X infrastruktúrára épül, de külön

 

Webloc ADINT

A Citizen Lab jelentés egy új típusú, reklámadatokra épülő megfigyelési technológiát mutat be, amely alapjaiban változtatja meg a kiberfelderítés és a tömeges

 

Operation Atlantic 

A brit Nemzeti Bűnüldözési Ügynökség (National Crime Agency) által vezetett Operation Atlantic egy nemzetközi kiberbűnözés elleni művelet, amely a kriptovaluta-alapú csalások,

 

macOS Script Editor ClickFix

A Jamf Threat Labs által feltárt ClickFix kampány egy új, macOS-re optimalizált támadási technikát mutat be, amely jelentősen továbbfejleszti a klasszikus pszichológiai

 

Marimo kihasználása

A Sysdig által publikált elemzés egy kritikus, CVE-2026-39987 azonosítójú sérülékenységet mutat be a Marimo nevű nyílt forráskódú Python notebook környezetben, amely extrém

 

VENOM PhaaS

Az Abnormal által feltárt VENOM kampány egy fejlett, eddig nem dokumentált phishing-as-a-service (PhaaS) platformra épül, amely kifejezetten felsővezetőket céloz, és célja a

 

NotnullOSX 

A Moonlock jelentése szerint ismét aktivizálódott egy ismert kiberbűnözői fejlesztő, aki a macOS-t célzó notnullOSX, infostealerrel jelent meg a fenyegetési térben.

 

FBI: Signal üzenetek visszanyerése

Az FBI nem a Signal titkosítását törte fel, hanem az iOS működésének egy sajátosságát használta ki. A vizsgálat során a

 

Újságíró letartóztatása

Az orosz hatóságok egy volt Radio Free Europe közreműködőt vettek őrizetbe, akit azzal vádolnak, hogy Ukrajnát segítette kibertámadások előkészítésében és végrehajtásában.

 

Mirax Android RAT 

A Cleafy Labs a Mirax Android RAT kártevőt ismerteti, amely túlmutat a klasszikus banki trójaiakon, és egy hibrid támadási modellt képvisel:

 

Kifizetések eltérítése

A Microsoft friss elemzése egy új, célzott pénzügyi kibercsalási kampányra hívja fel a figyelmet, amelyet a Storm-2755 hajt végre. A támadások

 

Adobe Reader zero-day

Az EXPMON ismertet egy Adobe Reader zero-day, aktívan kihasznált PDF-alapú exploit láncot. A sérülékenység lehetővé teszi, hogy egy speciálisan kialakított

 

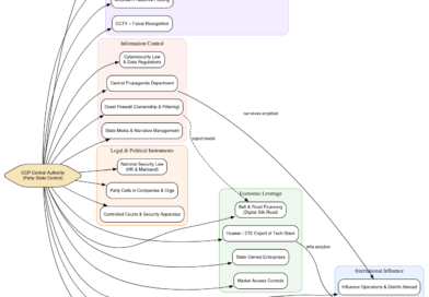
AI és külföldi befolyásolás: a kínai és az orosz megközelítés

A mesterséges intelligencia (AI) gyors fejlődése átalakítja azt, ahogyan az állami szereplők végrehajtják a külföldi információs befolyásoló műveleteket. A Hybrid

 

LucidRook kampány

A Cisco Talos egy új, célzott kiberkémkedési kampányt mutat be, amely mögött a UAT-10362 jelű fenyegető klaszter áll, és amely elsősorban tajvani

 

FrostArmada kampány

A Lumen Black Lotus Labs által leírt FrostArmada kampány egy orosz állami hátterű kiberkémkedési művelet, amelyet az APT28 (Forest Blizzard, Fancy Bear, Storm-2754) hajt végre,

 

Kémkedés elnyomás céljából

Az Access Now egy hack-for-hire alapú, célzott kiberkémkedési kampányt tár fel, amely a MENA régió civil társadalmi szereplőit, elsősorban újságírókat és kormánykritikus

 

Németország is figyelmeztet

A német Szövetségi Alkotmányvédelmi Hivatal és több partnere – köztük az FBI és más nyugati hírszerző szervezetek – közösen figyelmeztetnek egy

 

Platform-as-a-Proxy – trójai a SaaS-ban

A Cisco Talos egy új, gyorsan terjedő támadási módszert mutat be, amelyben a támadók a SaaS platformok, így GitHub és

 

Globális, ipari méretű traffic brokerage kampány

A CloudSEK egy globális, ipari méretű traffic brokerage kampányt tár fel, amely túlmutat a klasszikus phishingen, a támadók nem közvetlenül

 

EvilTokens PhaaS

A Sekoia kétrészes elemzése az EvilTokens PhaaS működésének mélyebb, operatív szintű feltárását, a phishing egy teljesen automatizált, AI-vezérelt BEC (Business Email Compromise) platformmá

 

Samsung kritikus frissítés

A Samsung 2026 áprilisi biztonsági frissítése jelentős számú sérülékenységet kezel a Galaxy eszközökön, összesen 47 biztonsági hibát, amelyek közül 14 kritikus besorolású. 

 

Irán kritikus infrastruktúrát érintő kiberműveletei

Az FBI, a CISA és az NSA közös figyelmeztetése iráni kötődésű APT szereplők tevékenységére fókuszál, és nem általános kiberkémkedési műveletet, hanem kritikus

 

Anthropic Mythos kockázatai

Az Anthropic Mythos modell képességei jelentősen meghaladják a jelenlegi rendszerekét, különösen a sérülékenységek azonosítása és exploitok generálása terén, ami miatt a

 

AI agent traps 

Google DeepMind kutatáinak publikáciőja egy új, feltörekvő kiberfenyegetési kategóriát mutat be, amely az autonóm AI-aegnteket célozza. A tanulmány szerint a

 

APT28 kihasználások

Az NCSC az orosz GRU-hoz köthető APT28 nagyszabású, infrastruktúra-szintű kiberkémkedési műveletetére hívja fel a figyelmet, amelyben a támadók sérülékeny routereket használnak

 

Storm-1175 Medusa ransomware kampánya

A Microsoft Threat Intelligence elemzés szerint a Storm-1175 egy magas tempójú, pénzügyi motivációjú kampányt folytat, amelyben a Medusa ransomware telepítése előtt

 

REvil és GandCrab üzemeltetői

A német hatóságok egy jelentős áttörést értek el a ransomware ökoszisztéma feltérképezésében azzal, hogy azonosították a REvil és GandCrab csoportok

 

Kubernetes környezetek fenyegetése

A Unit 42 jelentése szerint a Kubernetes környezetek mára kiemelt támadási felületté váltak, ahol a fenyegetések fókusza eltolódott a klasszikus

 

FBI – Internet Crime Report 2025

Az FBI éves jelentése szerint az Egyesült Államokban a kiberbűnözés egyik leggyorsabban növekvő területe a kriptovaluta- és mesterséges intelligencia alapú

 

WatchGuard sérülékenység

A WatchGuard egy magas kockázatú, menedzsment felületet érintő sérülékenységet jelez. A CVE-2026-3987 azonosítójú hiba a Fireware OS webes admin felületében található, és egy path

 

Kimsuky APT kampány

Az AhnLab egy, a Kimsuky APT csoporthoz köthető kampányt mutat be, amelyben rosszindulatú LNK fájlokon keresztül terjesztenek Python-alapú backdoort. A támadási lánc

 

FortiClient EMS kritikus sérülékenység

A Fortinet egy kritikus súlyosságú sérülékenységet mutat be, amely a FortiClient EMS rendszer API komponensét érinti. A hiba egy nem

 

Qilin EDR killer

A Cisco Talos elemzés a Qilin ransomware kampány egyik kulcselemére, az EDR killer komponensre fókuszál, amelyel a támadók már nem

 

Europa.eu incidens 

A CERT-EU elemzés ismerteti az Európai Bizottság rendszere elleni incidens esetét. A támadás kiindulópontja az volt, hogy a European Commission egy kompromittált

 

Claude kódcsalik

A Trend Micro elemzése egy valós idejű supply chain jellegű támadást mutat be, ahol a támadók nem technikai sérülékenységet, hanem

 

BPFdoor backdoor evolúciója

A Rapid7 elemzése a BPFdoor backdoor evolúcióját mutatja be. A BPFdoor egy Linux-alapú backdoor, amely a Berkeley Packet Filter mechanizmust használja, vagyis közvetlenül

 

CERT-UA 2025 H2 jelentés

A CERT-UA jelentése alapján a nagy hatású incidensek száma csökkent az előző félévben, azonban a incidensmennyiség továbbra is magas maradt,

 

BreachForums Doomsday

Az AhnLab elemzés egy incidenst mutat be, amely nem egy klasszikus célpont elleni támadásról szól, hanem a BreachForums dark web piactér kompromittálásáról.

 

Észak-koreai kampány LNK és a GitHub C2 kihasználással

A Fortinet elemzése egy észak-koreai kampányt mutat be, amely során a támadók a felhasználói viselkedést, a legitim platformokat és a natív rendszereszközöket

 

ShareFile RCE lánc

A watchTowr által ismertetett Progress ShareFile sérülékenységlánc egy kifejezetten kritikus, internet felől közvetlenül kihasználható támadási forgatókönyvet ír le. A lánc

 

Nagyszabású automatizált hitelesítőadat-gyűjtés

A Cisco Talos által bemutatott UAT-10608 kampány egy nagy léptékű, automatizált credential harvesting művelet, amelysorán hatékony automatizált exploitáció, tömeges adatgyűjtés és központosított

 

Precíziós ellátási lánc támadás a DevSecOps infrastruktúra ellen

 A CloudSEK elemzése szerint a támadók már nem a fejlesztett alkalmazásokat támadják, hanem magát a DevSecOps biztonsági infrastruktúrát, különösen azokat az

 

Storm infostealer  

A Varonis Threat Labs által bemutatott Storm infostealer egy új generációs adatlopó malware. A Storm legfontosabb újítása, hogy szakít a hagyományos működéssel. A korábbi

 

PHISLES phishing kampány  

A Group-IB által elemzett PHISLES phishing kampány egy hosszú ideje futó, folyamatosan fejlődő pénzügyi csalási művelet, amely kifejezetten a Fülöp-szigeteki banki ügyfeleket

  

Internet felől elérhető ICS eszközök

A Team Cymru a múlt hónapban közzétett, az ICS (ipari vezérlőrendszerek) és az OT (üzemeltetési technológia) környezetek védelmére irányuló képességeit

 

Operation TrueChaos

A Check Point Research által ismertetett Operation TrueChaos kampány egy zero-day alapú kiberkémkedési művelet, amely délkelet-ázsiai kormányzati célpontokat vett célba. A támadás alapja egy CVE-2026-3502 azonosítójú sérülékenység

 

Proaktív környezet-ellenőrzés mint a tartós kibervédelem 

A The Cyber Defense Review-ban megjelent publikáció egy doktrinális váltást ismertet, amely szerint az Offense Death Cycle koncepció lényege az, hogy

 

CrystalX RAT

A Kaspersky által bemutatott CrystalX kampányában a klasszikus kártékony funkciók mellé pszichológiai manipulációs elemek is társulnak, mindezt Malware-as-a-Service modellben. A CrystalX egy komplex, többfunkciós RAT, amelyet Telegram csatornákon

 

Phantom Stealer kampány

A Group-IB által elemzett Phantom Stealer kampány egy tipikus, de egyre kifinomultabb Stealer-as-a-Service modellre épülő fenyegetést mutat be, ahol a fő cél már nem közvetlen

 

Lloyds Bank incidens

A Lloyds Banking Group incidenséről szóló beszámoló valójában nem klasszikus kibertámadás, hanem egy súlyos IT-hiba következménye, amely mégis adatvédelmi incidenssé vált. A probléma

 

MAC-cím eszközkövetés

A LevelBlue jelentése szerint a MAC-cím randomizáció önmagában nem feltétlenül akadályozza meg a passzív eszközkövetést. A kutatás lényege, hogy még

 

Ukrajna kibervédelmének fejlődése – CCDCOE elemzés

A NATO Kibervédelmi Kiválósági Központ (CCDCOE) új elemzése szerint az a képesség, ahogyan Ukrajna az oroszok 2022-es teljes körű inváziója

 

EU NIS2 módosítás

Az Európai Bizottság javaslatot tett a NIS2 módosítására, amely új követelményeket vezetne be a kritikus infrastruktúrát üzemeltető szervezetek számára. A

 

PolyShell kampány

A Sansec által publikált PolyShell kampány egy kifejezetten gyorsan eszkalálódó, tömeges exploitation hullámot mutat be, amely egy kritikus sérülékenység a Magento /

 

White House app

A Fehér Ház által kiadott alkalmazást eredetileg kommunikációs eszközként pozicionálták, amely közvetlen hozzáférést biztosít hírekhez, élő közvetítésekhez és politikai frissítésekhez.

 

Tails 7.6

A Tails 7.6-os verziójának legjelentősebb változás a jelszókezelő cseréje. A fejlesztők a korábban használt KeePassXC helyett a GNOME környezetbe jobban integrált Secrets megoldást tették

 

PXA Stealer kampány

A Cyble elemzése egy aktívan futó kampányt mutat be, amely jól illusztrálja a modern infostealer műveletek és a social engineering konvergenciáját, különösen

 

Open Sesame sérülékenység

A Kor Security elemzése az Open VSX sérülékenységről egy klasszikus, de rendkívül veszélyes szoftvertervezési hibát mutat be, amely a szoftver-ellátási

 

EvilTokens kit

A Sekoia elemzése az EvilTokens phishing keretrendszert egy új generációs, gyorsan terjedő Phishing-as-a-Service (PhaaS) platformként írja le, amely a Microsoft device code autentikációs folyamatát

 

Kiszivárgott Anthropic Mythos modell

A kiszivárgott információk szerint a Mythos egy új, felső kategóriás AI-modell, amely jelentős ugrást jelent a korábbi rendszerekhez képest, különösen kódgenerálás,

 

Folyamatosan fenntartott biztonság

Az ENISA Secure by Design and Default Playbook kiadványa azt mutatja, hogy a kiberbiztonság szemlélete alapvetően átalakul, a védelem már nem utólag

 

ChatGPT rejtett adatkiáramlás lehetősége

A Check Point Research elemzése egy új és stratégiai jelentőségű kockázatot tár fel a generatív AI rendszerek működésében, egy rejtett adatkiáramlási csatornát

 

FortiClient EMS sérülékenyég 

A FortiClient EMS egy kritikus sérülékenysége már nemcsak elméleti kockázat, hanem aktív kihasználás alatt áll. A CVE-2026-21643 egy klasszikus SQL injection sérülékenység, amely a webes

 

Telegram Zero Click sérülékenység

A Telegram alkalmazás sérülékenységét a Trend Micro Zero Day Initiative (ZDI) azonosította, és rendkívül magas, 9,8-as CVSS értékkel látta el, ami a

 

WordPress Smart Slider sérülékenység

A Wordfence elemzése egy széles körben kihasználható WordPress sebezhetőséget tár fel, amely a Smart Slider 3 bővítményt érinti, és mintegy 800 000 weboldalt

 

A kockázatok fő forrása maga a felhasználói viselkedés

A JMIR-ben publikált kutatás egy több országra kiterjedő, kvantitatív vizsgálat, amely kimutatja, hogy a okostelefon-függőség széles körben jelen van, a viszgálat során

 

F5 BIG-IP APM kritikussá vált sérülékenység

A F5 BIG-IP Access Policy Manager (APM) komponensét érintő sebezhetőség egy kritikus, már aktívan kihasznált CVE-2025-53521 azonosítójú sérülékenység, amelyet eredetileg jóval alacsonyabb kockázatúnak (DoS)

 

Orosz hibrid hadviselés kiber- és információs tere

A Defence24 elemzés szerint az orosz hibrid hadviselés egyre inkább a kiber- és információs térre helyeződik át, ahol a katonai

 

Tartós jelenlét a délkelet-ázsiai kormányzatokban

A Unit 42 kutatása egy több szálon futó, fejlett kiberkémkedési kampányt tár fel, amely egy délkelet-ázsiai kormányzati szervezetet célzott. Nem egyetlen támadóról

 

VoidLink rootkit keretrendszer technikai elemzése

Az Elastic Security Labs elemzése a VoidLink keretrendszerről egy rendkívül fejlett, modern Linux rootkit-ökoszisztémát mutat be, amely jól illusztrálja a kernel-szintű támadások

 

Támadás érte az europa.eu-t

Az Európai Bizottság felhőalapú infrastruktúráját érte kibertámadás. Az incidens a Bizottság saját europa.eu platformját kiszolgáló cloud környezetet érintette. A támadás március 24-én történt,

 

Apple lépés a ClickFix, terminal injection kihasználások ellen

Az Apple egy új védelmi mechanizmust vezetett be a macOS-ben, amely kifejezetten az új típusú, felhasználó által indított támadások ellen irányul –

 

Google PQC átállási ütemterv

A Google egy konkrét kriptográfiai átállási ütemtervet (migration timeline) vázol fel, amely a jelenlegi titkosítási rendszerekről a poszt-kvantum kriptográfiára való áttérést írja le.

 

Hatósági kérésre kiadott Hide My Email

Az Apple Hide My Email funkciója nem biztosít teljes anonimitást, különösen hatósági megkeresés esetén. Egy felhasználó fenyegető e-mailt küldött a szolgáltatás által

 

LiteLLM ellátási lánc

A Trend Micro elemzés szerint a LiteLLM supply chain kompromittálás az egyik legjelentősebb, több ökoszisztémát érintő támadás az elmúlt időszakban, amely jól mutatja,

 

Coruna és az Operation Triangulation kapcsolata

A Kaspersky elemzése a Coruna exploit framework és az Operation Triangulation közötti kapcsolatot vizsgálja, a korábban szigorúan állami használatú exploit-technológiák széles körben elterjedtek és kommoditizálódtak.

 

ShadowPrompt Anthropic Claude Chrome-bővítmény átverése

A Koi Security ismerteti a ShadowPrompt sérülékenység egy új típusú, kifejezetten AI-asszisztensekhez kapcsolódó támadási modelljét, a böngészőbe integrált AI-t külső weboldalak képesek

 

BPFdoor a telekommunikációs hálózatokban

A Rapid7 kutatása szerint a kínai kötődésű csoportok, így a Red Menshen már nem a klasszikus IT-réteget célozzák, hanem közvetlenül a hálózati gerinchálózat

  

Energiarendszer rezilienciájának kezelése Németországban

A német Szövetségi Hálózati Ügynökség (BNetzA) nem önmagukban vizsgálja az IT-biztonsági incidenseket, hanem azok teljes energiarendszerre gyakorolt hatását. Az energiaszektor

 

Infiniti Stealer macOS-re

A Malwarebytes elemzése szerint az Infiniti Stealer egy új, eddig nem dokumentált macOS-re célzott infostealer, amely több modern támadási trend metszéspontjában helyezkedik

 

Külföldi chatalkalmazások törlésének erőltetése

Oroszországban állami médiumok összehangolt kampányban arra biztatják a felhasználókat, hogy töröljék a Telegramot és a WhatsApp-ot, különböző részben túlzó vagy félrevezető  biztonsági indokokra

 

2025-ös Cisco Talos jelentés

A Cisco Talos 2025-ös Year in Review jelentése szerint a kiberfenyegetési környezet strukturálisan átalakult, és a támadók egyre inkább azokat a pontokat célozzák,

 

Android 17 PQC

Az Android 17 egyik legfontosabb újítása, hogy a Google elkezdi felkészíteni az operációs rendszert a jövőbeli kvantumszámítógépes fenyegetésekre, amelyek alapjaiban veszélyeztethetik a

 

Deutschland-Stack

A Deutschland-Stack célja egy szuverén, open source szabványokra épülő digitális infrastruktúra kialakítása a német közigazgatás számára. A projekt nem egyetlen rendszer, hanem

 

Hibás IBM InfoSphere Information Server jelszókezelés

Az IBM InfoSphere Information Server egyik súlyos sérülékenysége alapvető biztonsági hibára vezethető vissza, a rendszer bizonyos esetekben titkosítás nélkül, plaintext formában tárol jelszavakat,

   

Ipari kiberbiztonsági kockázatok

A Team Cymru elemzés az ipari kiberbiztonság jelenlegi állapotáról egyértelmű figyelmeztetés az Iipari vezérlőrendszerek és operatív technológiák már nem izolált környezetek, hanem

 

Interlock teljeskörű azonosítása

A DERP kutatás egy ritkán látható mélységű betekintést ad az Interlock ransomware csoport teljes eszközkészletébe, és megerősíti, hogy a művelet nem

 

Python donut – adózási időszak

Az ITResit által bemutatott kampány egy klasszikus, de modernizált adathalászat-Python loader-RAT fertőzési láncot ír le, amely egy kombinált pszichológiai megtévesztési kampány. A

 

Nasir Security a Közel-Kelet energiaiparát célozza

A Resecurity elemzése az iráni kötődésű Nasir Security tevékenységét mutatja be, amely kifejezetten a Közel-Kelet energiaipari szereplőit célozza, illeszkedve a térségben zajló geopolitikai feszültségekhez.

 

MioLab macOS kampány

A LevelBlue jelentése szerint a MioLab kampány egy új generációs, kifejezetten macOS-re fejlesztett MaaS infostealer, amely jelentősen kibővített képességekkel és professzionális bűnözői

 

Kali Linux 2026.1

A Kali Linux 2026.1 egyszerre kapott funkcionális bővítéseket és látványos megújulást, miközben megőrizte szerepét a kiberbiztonsági szakemberek egyik alapplatformjaként. A kiadás egyik

 

Silver Fox kampány 

A Sekoia jelentése szerint a Silver Fox kampány során egy kínai kötődésű csoport egyszerre folytat pénzügyi motivációjú tömeges támadásokat és APT-jellegű

 

Csalások célpontjai

Egy nagymintás, 28,6 millió online incidens alapján készült kutatás eredményei kérdőjelezi a kiberbűnözéssel kapcsolatos egyik legelterjedtebb feltételezést, nem az idősek

 

Kiber-fizikai rendszerek sebezhetősége

Egy kibertámadás következtében az Egyesült Államokban több autótulajdonos egyszerűen nem tudta beindítani a saját járművét. A támadás egy iowai székhelyű cég,

 

AI, mint fenyegetési környezetet és védelmi képesség

Az Ernst & Young 2026-os kutatása szerint a kiberbiztonsági vezetők egyértelműen felismerik, hogy a fenyegetési környezet radikálisan átalakul, a támadók egyre

 

Ítélet kibertámadásért

Az amerikai Igazságügyi Minisztérium közleménye szerint egy újabb jelentős lépés történt a nemzetközi kiberbűnözés elleni fellépésben, Aleksei Volkov, egy 26 éves

 

Külföldi routerek tiltása az USA-ban

Az Egyesült Államok gyakorlatilag betiltotta az új, külföldön gyártott lakossági routerek piacra kerülését. A döntést az amerikai Szövetségi Kommunikációs Bizottság (FCC)

 

Tycoon2FA PhaaS működik

A CrowdStrike elemzés szerint a Tycoon2FA phishing-as-a-service platform elleni nemzetközi fellépés ellenére a fenyegetés nem szűnt meg, hanem adaptív módon tovább él és fejlődik a

 

Iráni kiberműveletek

A CSIS elemzés szerint az iráni kiberműveletek az Egyesült Államokkal szembeni konfliktusban alapvetően aszimmetrikus hadviselési eszközként értelmezhetők, amelyek célja nem a közvetlen

 

Citrix Gateway és NetScaler ADC sérülékenységek 

Újabb kritikus sérülékenységeket azonosítottak a Citrix Gateway és NetScaler ADC rendszerekben, amelyek a vállalati hálózatok egyik legfontosabb peremvédelmi és hozzáférési pontját jelentik.

 

Trivy ellátási lánc támadás

A Socket.dev elemzés szerint a Trivy elleni supply chain támadás új szintre lépett: már nemcsak GitHub Actions, hanem Docker Hub-on terjesztett image-ek is

 

CanisterWorm backdoor

Az Aikido Security elemzése egy iráni vonatkozású, többfázisú malware-kampányt mutat be, amely a TeamPCP cloud környezeteket célzó threat actorhoz köthető. A kampány

 

Líbia energiaszektora célpontban

A Symantec egy hosszú ideig zajló, célzott kiberkémkedési műveletet tár fel, amely elsősorban líbiai szervezeteket, egy olajfinomítót, telekommunikációs céget és állami intézményeket

 

Biztonságos DNS telepítési útmutató

A NIST által véglegesített SP 800-81 Revision 3 iránymutatás egyértelműen újrapozicionálja a DNS szerepét a kiberbiztonságban, a névfeloldási infrastruktúra már nem pusztán

 

GhostClaw kampány

A Jamf Threat Labs által bemutatott GhostClaw kampány egy új generációs, fejlesztőket célzó malware-terjesztési modellt tár fel, amely a szoftverellátási lánc

 

Távközlési infrastruktúra biztonságának jogértelmezése

Az Európai Unió Bíróságának állásfoglalása fontos mérföldkő a távközlési infrastruktúra és a kiberbiztonság kapcsolatának jogi értelmezésében és a biztonságot érintő

 

Telegram C2 infrastruktúraként

Az FBI egy iráni állami kötődésű kiberműveletet mutat be, amelyben az iráni hírszerzéshez (MOIS) kötött hackerek a Telegramot használják C2 infrastruktúraként malware terjesztésére. 

 

Üzenetküldő alkalmazások kihasználása

Az FBI által kiadott riasztás egy orosz hírszerzési kötődésű kiberkampányra figyelmeztet, amely globálisan célozza a kereskedelmi üzenetküldő alkalmazások, a Signal, WhatsApp, Telegram

 

Operation GhostMail

A Seqrite által feltárt Operation GhostMail kampány egy célzott, orosz kötődésű APT-műveletet ír le, amely ukrán szervezetek ellen irányul, és a Zimbra

 

SILENTCONNECT 

Az Elastic Security Labs által leírt SILENTCONNECT kampány egy modern, többfázisú malware-loader működését mutatja be, amelynek elsődleges célja nem önálló kártékony kód

 

Keenadu backdoor

A Sophos kutatása egy súlyos mobilfenyegetésre hívja fel a figyelmet, egyes Android eszközök már gyárilag, firmware szinten fertőzötten kerülnek forgalomba, ami

 

PureLog infostealer

A Trend Micro által elemezte a többfázisú PureLog infostealer terjesztési műveletet, amely elsősorban kritikus szektorokat, egészségügy, kormányzat, oktatás céloz. A támadás alapja

 

Speagle infostealer kampány

A Speagle infostealer kampány egy kifejezetten célzott, kémkedési jellegű fenyegetést mutat be, amely a Cobra DocGuard dokumentumvédelmi szoftver infrastruktúráját használja fel a

 

Operation Alice

Egy nagyszabású, több mint 20 ország részvételével zajló nemzetközi bűnüldözési művelet volt, amely a dark weben működő pedofil ökoszisztéma ellen

 

Oracle rendkívüli, cikluson kívüli frissítés

Az Oracle rendkívüli, a szokásos patch cikluson kívüli frissítést adott ki az Oracle Identity Manager és a Web Services Manager rendszerekhez egy kritikus, codesmuggling

 

Globális csapás a DDoS-szolgáltatásokra

Egy nagyszabású, nemzetközi művelet keretében az amerikai, német és kanadai hatóságok összehangoltan léptek fel négy jelentős botnet – Aisuru, KimWolf, JackSkid

 

Beast Ransomware elemzése

A Team Cymru elemzés betekintést ad a Beast ransomware operátorok teljes támadási láncába, miután egy nyilvánosan elérhető szerveren keresztül sikerült feltérképezni a

 

Összekapcsolt repülőgépek kiberbiztonsága

Az Aviation Today elemzése arra figyelmeztet, hogy a repülőgépek egyre inkább hálózatba kapcsolt, adatvezérelt rendszerekké válnak, ami alapvetően növeli a

 

Handala oldalak leállítása

Az FBI egy célzott, operatív jellegű fellépés keretében lefoglalta az iráni hátterű Handala hackercsoporthoz köthető infrastruktúrát, közvetlenül egy jelentős hatású, destruktív

 

EDR killer as a service 

Az ESET elemzése ismerteti, hogy a modern zsarolóvírus-műveletek egyik kulcseleme már nem maga a titkosító komponens, hanem az azt megelőző

 

Annual Threat Assessment 

Az Egyesült Államok Hírszerzési Közösségének 2026-os jelentése átfogó képet ad a globális fenyegetési környezetről, amelyben a kiberdimenzió már nem önálló

 

Ramadan csali

A CloudSEK elemzés egy technikailag kifinomult kampányra hívja fel a figyelmet, amely a közel-keleti Ramadan időszak fogyasztói szokásait használja ki

  

Energiaszektor rendszereinek fokozatos mérgezése

Az energiaszektor elleni támadások egyre inkább a rejtett, hosszú távú hatásokra épülnek. A Recharge elemzésben ismertetett szimulációk egy új típusú fenyegetésre,

 

Narva Népköztársaság

Az észt belbiztonsági szolgálat szerint a Narva Népköztársaság narratíva egy tudatos információs művelet, amely Észtország társadalmi kohézióját célozza. Az elmúlt

 

Cisco kihasználás

Az AWS Threat Intelligence jelentése szerint az Interlock ransomware egy súlyos sérülékenységet (CVE-2026-20131) használ ki a Cisco Secure Firewall Management

 

2026-os Turing-díj

A 2026-os Turing-díjat, amelyet gyakran az informatika Nobel-díjaként emlegetnek két úttörő kutató, Charles Bennett és Gilles Brassard kapta meg, akik

 

Iphone DarkSword

A Lookout Threat Lab egy új generációs mobil kiberfenyegetésre hívja fel a figyelmet, amely jól mutatja, hogy a fejlett iOS

 

CursorJack manipulálás

A Proofpoint elemzés egy új, kifejezetten az AI-alapú fejlesztői környezeteket célzó támadási technikára hívja fel a figyelmet, amely jól mutatja,

 

LSPosed kihasználás

A CloudSEK elemzése egy veszélyes mobil fenyegetési trendre hívja fel a figyelmet, amely alapjaiban kérdőjelezi meg a modern digitális fizetési

 

29 millió hozzáférés

A GitGuardian jelentése szerint a klasszikus sérülékenységek helyett egyre inkább a hitelesítési adatok az API-kulcsok, tokenek, jelszavak és felhőazonosítók kontrolláltalan

 

Boggy Serpens APT kampány

A Unit 42 elemzés szerint a Boggy Serpens (MuddyWater) egy iráni állami kötődésű APT-csoport, amelynek működése az utóbbi időszakban jelentősen fejlődött technikai és

 

Fancy Bear műveleti infrastruktúrája

A CtrlAltIntel egy OPSEC hiba miatt közvetlen betekintést nyert a Fancy Bear műveleti infrastruktúrájába és működésbe, ami ritka egy állami APT

 

Többcsatornás nyomásgyakorlás

A Google Threat Intelligence Group elemzése szerint a ransomware továbbra is az egyik legmeghatározóbb fenyegetés, azonban alapvető átalakuláson megy keresztül mind

 

Warlock ransomware kampány

A Trend Micro elemzés szerint a Warlock ransomware kampány egy fejlett, több lépcsős támadási láncot alkalmaz, amely a klasszikus zsarolóvírus-műveleteket modern post-exploitation

 

Irán–Izrael konfliktus kiberdimenziója

A CloudSEK jelentés szerint a 2026-os Irán–Izrael konfliktus kiberdimenziója gyorsan globális fenyegetéssé vált, amelynek hatása Délkelet-Ázsiában is érzékelhető és egy hibrid, globális

 

GoPix banki trójai

A Kaspersky jelentése szerint a GoPix egy Brazíliára fókuszáló banki trójai, amely elsősorban az online banki felhasználókat és a PIX azonnali fizetési rendszert célozza.

 

AI-támogatott phishing

A Cyble által elemzett kampány egy modern, AI-támogatott phishing művelet, amely nemcsak hitelesítési adatokat, hanem valós idejű személyes és biometrikus adatokat is gyűjt

 

Glassworm kampány

A StepSecurity jelentése szerint a Glassworm kampány egy fejlett szoftver-ellátási lánc támadás, amelyben a támadók ellopott GitHub tokeneket és fejlesztői hitelesítési adatokat használnak valós projektek kompromittálására.

 

Geopolitikai fegyverkezési stratégia

Az Akamai elemzése akár 245%-os emelkedést jelez a kibertámadások számában az elmúlt években. A növekedés hátterében nem csupán pénzügyi motiváció áll, hanem

 

Payload ransomware

A DERP Research elemzése egy új Payload ransomware-mintát vizsgál, amely a Babuk ransomware kiszivárgott forráskódjára épülő variáns. A kutatás szerint a kártevő technikai

 

KakaoTalk: Konni APT kampány

A Genians kutatása szerint egy Észak-Koreához köthető Konni APT kampány a dél-koreai KakaoTalk üzenetküldő platformot használta malware terjesztésére és további fertőzések láncolására. A támadás kezdetben

 

Instagram E2EE titkosítás vége

A Meta megszünteti az Instagram közvetlen üzeneteinek végpontok közötti titkosítását (end-to-end encryption, E2EE). A változás 2026. május 8-tól lép életbe, és az

 

Microsoft out-of-band hotpatch 

A Microsoft rendkívüli hotpatch frissítést adott ki Windows 11-hez, amely egy kritikus távoli kódfuttatási  sérülékenységet javít a Routing and Remote Access Service komponensben. A KB5084597 jelű frissítés elsősorban a

 

HPE Aruba kritikus sérülékenység

A HPE Aruba Networking AOS-CX hálózati operációs rendszerben egy kritikus sérülékenységet javított a gyártó. A sérülélkenység lehetővé teszi, hogy egy támadó hitelesítés nélkül

 

CrackArmor

A Qualys kutatói több kritikus sérülékenységet azonosítottak a Linux AppArmor biztonsági modulban, amelyeket összefoglalóan CrackArmor néven publikáltak. A hibák lehetővé teszik, hogy egy alacsony

 

BitChat cache-poisoning

A Barghest kutatói a BitChat nevű decentralizált üzenetküldő alkalmazás biztonsági elemzése során egy olyan sérülékenységet tártak fel, amely a rendszer Bluetooth Low Energy

 

Kiberkémkedés katonai és kormányzati célpontok ellen

A Palo Alto Networks Unit 42 kutatása egy nagyszabású kiberkémkedési kampányt tárt fel, amely elsősorban katonai és kormányzati célpontokat támad Délkelet-Ázsiában. A műveletet egy,

 

CamelClone művelet

A Seqrite Labs által feltárt Operation CamelClone egy több régiót érintő kiberkémkedési kampány, amely elsősorban kormányzati, diplomáciai és védelmi szervezeteket céloz a Közel-Kelet és

 

AI-agents kiber-támadási lehetősége

Az AI-agent rendszerek gyors fejlődése miatt reális kockázattá válhat az automatizált kiber-támadási képességek növekedése, ezért a kutatók javasolják az ilyen rendszerek

 

Hálózatba kapcsolt autóipar fenyegetése

A digitalizált és hálózatba kapcsolt autóipari gyárak egyre fontosabb célpontjai a kibertámadásoknak, amelyek gazdasági hatása már meghaladja az évi 20 milliárd

 

AWS European Sovereign Cloud

Az AWS European Sovereign Cloud megkapta az első fontos megfelelőségi és biztonsági tanúsítványokat, amelyek igazolják, hogy az infrastruktúra megfelel a szigorú európai adatvédelmi

 

Operation Synergia III

Az INTERPOL által koordinált Operation Synergia III keretében egy nagyszabású nemzetközi kiberbűnözés-ellenes művelet során több mint 45 000 rosszindulatú IP-címet és szervert kapcsoltak le,

 

Handala Hack művelet az USA-ban

Március 11-én kibertámadás érte az amerikai Stryker orvostechnikai vállalat informatikai rendszereit, amely globális hálózati zavarokat okozott és több ezer alkalmazott számára tette

 

Global CVE: együttműködésen alapuló sérülékenység-publikációs infrastruktúra

A GCVE (Global CVE) decentralizált publikációs ökoszisztémát indított a szoftver-sérülékenységek azonosítására és közzétételére. A rendszert a luxemburgi CIRCL (Computer Incident Response Center

 

SGLang LLM-kiszolgáló sérülékenységek

Az Orca Security kutatása több kritikus sérülékenységet azonosított az SGLang LLM-kiszolgáló keretrendszerben, amelyek lehetővé teszik hitelesítés nélküli távoli kódfuttatást az AI-infrastruktúrán. A hibák

 

n8n workflow: Zero click sérülékenység 

A Pillar Security kutatása egy kritikus sérülékenységet mutatott ki az n8n workflow-automatizációs platformban, amely lehetővé teszi, hogy egy támadó felhasználói interakció nélkül távoli

 

Hamis VPN-kliensek

A Microsoft Threat Intelligence elemzése szerint a Storm-2561 nevű kiberbűnözői csoport egy új kampányban SEO-poisoning technikát használ hamis VPN-kliensek terjesztésére, amelyek célja vállalati

 

Handala Hack működése

A Check Point kutatása szerint a Handala Hack valójában nem klasszikus hacktivista csoport, hanem egy állami hátterű iráni kiberművelet, amely a kutatók értékelése

 

EUDI-Wallet vita

Az Európai Unió digitális személyazonossági pénztárcájával (European Digital Identity Wallet – EUDI-Wallet) kapcsolatos új végrehajtási szabályok körüli vita alakult ki. Az

 

AI-agnetnek álcázott kártevők

A Kaspersky elemzése szerint a kiberbűnözők egyre gyakrabban használják az AI-eszközök iránti növekvő érdeklődést malware-terjesztési kampányokban. A vizsgált esetben a

 

Veeam frissítés

A Veeam több kritikus sérülékenységet javított a Veeam Backup & Replication szoftverben, amelyek lehetővé tehetik a támadók számára, hogy távoli kódfuttatást hajtsanak végre

 

Beágyazott rendszerek kiberbiztonsága

Az EU kiberbiztonsági szabályozása, elsősorban a Cyber Resilience Act (CRA), jelentős változásokat kényszerít ki az embedded rendszereket fejlesztő iparágban, mivel a rendelet

 

SocksEscort kiberbűnözői proxy-szolgáltatás felszámolása

Az Europol és több nemzetközi bűnüldöző szerv összehangolt műveletben felszámolta a SocksEscort kiberbűnözői proxy-szolgáltatást, amelyet világszerte különböző online bűncselekmények támogatására használtak.

  

Lengyel Atomkutató Központ támadása

Kibertámadási kísérlet érte a lengyel Nemzeti Nukleáris Kutatóközpont (National Centre for Nuclear Research) informatikai infrastruktúráját, amely egy fontos kutatási intézmény

 

BlackSanta kampány

Az Aryaka Threat Research a BlackSanta malware-kampányt mutatja be, amely elsősorban HR- és toborzási folyamatokat célzó pszichológia megtévesztési támadásokon keresztül kompromittál

 

Kártékony Telegram botok

A Cofense elemzése bemutatja, hogy a fenyegetési szereplők egyre gyakrabban használják a Telegram botokat adat-exfiltrációs és parancs-vezérlési infrastruktúraként phishing és malware kampányokban.

 

RondoDox botnet

A BitSight TRACE kutatása a RondoDox botnet infrastruktúráját vizsgálja, amely az utóbbi időben az egyik legagresszívebb, internetre nyitott eszközöket célzó automatizált támadási

 

Zombie ZIP

A támadók nemcsak kártevőket fejlesztenek, hanem a biztonsági rendszerek elemzési logikáját próbálják kijátszani. Az ilyen technikák különösen a phishing kampányokban és

 

Operation Roundish

A Hunt.io kutatása Operation Roundish néven egy új, kifejezetten Ukrajnát célzó kiberkémkedési kampányt azonosított, amelyet az orosz APT28 (Sednit / Fancy Bear) csoporthoz kötnek. A művelet

 

Kiberkémkedés Közel-Keleten

A Proofpoint kutatása szerint a Közel-Keleten zajló geopolitikai feszültségek jelentősen növelték a kiberkémkedési aktivitást a régióban, elsősorban kormányzati, diplomáciai és

 

ENISA: Szoftver-ellátási lánc védelme

Az ENISA jelentése szerint a csomagkezelők kulcsszerepet játszanak a modern szoftverfejlesztésben, ugyanakkor a szoftver-ellátási lánc egyik legkritikusabb támadási pontját jelentik. A biztonságos használat

 

Állami célú műveletek kiberbűnözők eszközeivel

A Check Point Research elemzése szerint az iráni Ministry of Intelligence and Security (MOIS)-hez köthető kiberfenyegetési szereplők egy új taktikai irányba

 

FortiGate tűzfalak belépési vektorként

A SentinelOne kutatása ismerteti, hogy a támadók FortiGate hálózati tűzfalakat használnak kezdeti hozzáférési pontként vállalati hálózatok kompromittálásához. A vizsgált incidensek alapján

 

BeatBanker Android malware

A Kaspersky Securelist elemzése az BeatBanker Android malwaret mutatja be, amely egyszerre működik banki trójai és kriptobányász malwareként. A kampány jelenleg elsősorban brazil

 

Claude AI-agents autonóm viselkedése

A Truffle Security kutatása a Claude AI-agents autonóm viselkedését komplex feladatok során. A kísérlet során a kutatók AI- agents adtak

 

PhantomRaven malware

Az Endor Labs a PhantomRaven malware-kampány újbóli megjelenését ismerteti, amely a nyílt forráskódú ökoszisztémát, különösen az npm csomagkezelő rendszert használja szoftver-ellátási lánc támadások

 

KongTuke fertőzési technikái

A Trend Micro kutatói a KongTuke aktív malware-kampányt elemezték, amely kihasználja kompromittált WordPress weboldalak és a ClickFix pszichológai megtévesztési technika kombinációjával a fertőzés terjesztésére. A

 

Sednit új eszközei

Az ESET jelentése szerint az orosz állami hátterű Sednit (APT28, Fancy Bear, Sofacy) kiberkémkedési csoport újra megjelent egy fejlettebb malware-eszközkészlettel, miután több éven keresztül viszonylag

 

Cloud Threat Horizons Report – 2026 H1

A Google Cloud jelentése a felhőalapú infrastruktúrákat érő kibertámadások trendjeit elemzi a Google Threat Intelligence Group és a Mandiant tapasztalatai alapján.

 

Remcos RAT ClickFix technika

A LevelBlue SpiderLabs kutatói egy új kampányt elemeztek, amelyben a Remcos RAT a ClickFix pszichológiai megtévesztési technika és nemkívánatos alkalmazások – (PUA –

 

A0Backdoor 

A BlueVoyant jelentése szerint a A0Backdoor malware egy kifinomult pszichológiai megtévesztés alapú vállalati behatolási kampány részeként jelenik meg. A támadási lánc legitim vállalati

 

Best Western Hotels kihasználása

A Best Western Hotels szállodalánc vendégei világszerte kibertámadások következményeivel szembesülnek, amelyek elsősorban a turisztikai online foglalási rendszereket és azok infrastruktúráját célozzák. A támadások eredményeként

 

Signal és WhatsApp kiberkémkedési művelet

Az AIVD (holland belbiztonsági szolgálat) és a MIVD (katonai hírszerzés) által kiadott figyelmeztetés szerint orosz állami hátterű kiberkémkedési művelet zajlik, amely világszerte

 

INC Ransom affiliate hálózata

Az Australian Cyber Security Centre (ACSC) figyelmeztetése szerint az INC Ransom nevű kiberbűnözői csoport és annak affiliate hálózata egyre aktívabban céloz kritikus infrastruktúrákat és