Nagy kínai tűzfal: Geopolitikai és társadalmi következmények

Editors' Pick

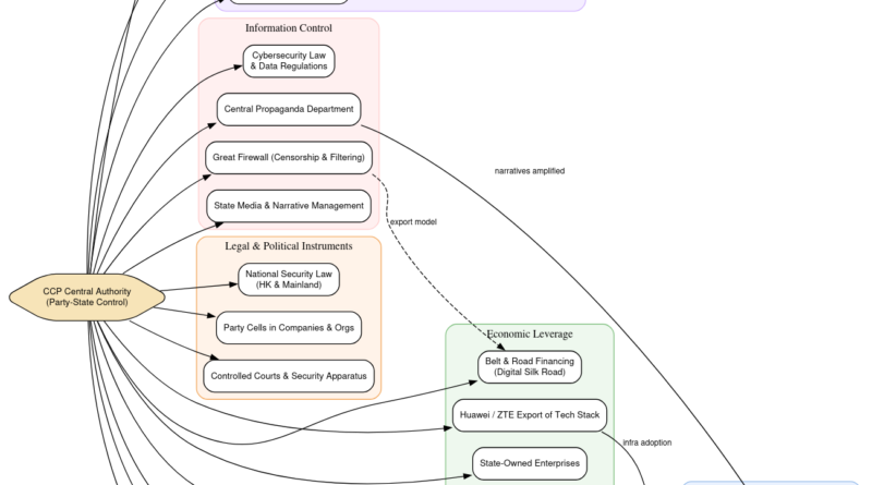
A DomainTools Investigations elemzésének harmadik része mélyrehatóan vizsgálja, hogyan alakítja Kína Nagy Tűzfala (Great Firewall, GFW) nemcsak a belföldi társadalmat, hanem a globális geopolitikai dinamikát is. A cikk kiemeli, hogy a GFW már nem pusztán technikai eszköz, hanem geopolitikai infrastruktúra: gazdasági protekcionizmus, kiber-szuverenitási normák exportálása és egy autoriter államok koalíciójának kialakulása (például Oroszország, Irán) irányába mutat tendenciákat. 

Társadalmi szinten a GFW egyre mélyebb integrációja az AI-alapú monitorozással, előrejelző rendőrséggel és biomertrikus adatgyűjtéssel egy olyan társadalmat alakít ki, ahol az öncenzúra és a félelem mindennapossá válik. A Social Credit rendszeren keresztül a rendszertől való eltérés nemcsak jogi következményekkel jár, hanem a mindennapi élet minőségét is érinti, az emberek kizáródhatnak alapvető szolgáltatásoktól, munkalehetőségektől, vagy akár a mozgásszabadságuktól is. Ez a környezet ellehetetleníti a hivatalos ellenzéket, de egyben újfajta ellenállási formákat is szül, kódolt kommunikációt, titkos technológiai hálózatokat, ahol a nyílt és a rejtett ellenállás párhuzamosan létezik. 

Geopolitikai szinten Kína modellje hozzájárul a globális internet fragmentálódásához, és kétpólusú választás elé állítja a többi államot, vagy csatlakoznak Kína cenzúrázott, állami kontroll alá vont internetes gömbjéhez, vagy a nyíltabb, demokratikusabb globális keretekhez igazodnak. Ez a polarizáció tovább mélyítheti a nemzetközi feszültségeket, és Kína modellje más autoriter államok számára is példaként szolgálhat. A cikk hangsúlyozza, hogy a túlzott kontroll és megfigyelés nemcsak a legitimációt alááshatja, hanem újfajta kikerülő megoldások megjelenéséhez is vezethet, amelyek kihívás elé állítják a hagyományos cenzúrát.A GFW tehát nemcsak technikai, hanem társadalmi és geopolitikai eszközként is működik, amely hosszú távon átformálhatja mind a belföldi, mind a nemzetközi viszonyokat. A cikk szerint ez a modell nemcsak Kínában, hanem más autoriter államokban is teret nyerhet, és globális szinten is hatással lehet a digitális szabadságjogokra és a nemzetközi biztonsági egyensúlyra. A mélyülő megfigyelés és elnyomás mellett azonban mindig megjelennek az ellenállás új formái, amelyek a technológiai innovációt és a titkos hálózatok kialakulását serkentik.

FORRÁS

Korábbi elemzés:

A Nagy Tűzfal adatszivárgása: A rendszer belsejéből

A Nagy Tűzfal technikai építménye: A cenzúra gépezete